Arcadio del Valle (89 photos)
Model Arcadio del Valle
Eddie del Valle
Arcadio del Valle
Arcadio del Vales

Model Arcadio del Valle
Model Arcadio del Valle
Arcadio del Valle
Beautiful fat man
Model Arcadio del Valle
Words of the song my life

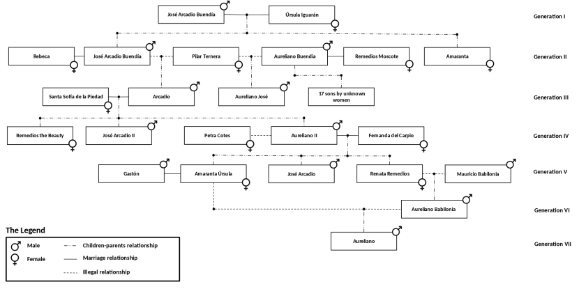
100 years of loneliness of the Buendia family
Buendia family is a genealogy
Drawing guitar Fender Stratokaster
Rzha -old congratulations
Arcadio Valle
Novocherkassk prison Chikatilo
One hundred years of loneliness Jose Arcadio
Family in fire
Arcadio del Valle
Haley from Stardew Valley
Breastfeeding adult boys
Spanish Language Top Travel
Walle Points Sedidy nerve
Arcadio del Valle Orientation
One hundred years of loneliness of the Buendia family
Arcadio del Valle at the fashion show
Penny del forgon

Arcadio del Valle
Model Plus Saiz Arcadio Delvale
Family tree Gabriel Garcia Marquez
Man model plus saz arcadio

Mark Laita
Billboard on a white background

Model Arcadio del Valle
Examples of Todos Los
Furri comics 12+
DXD Fallen Angel Reynal
A man undresses a woman
Contemporary art of Mexico
The Interview game
Battle of Acosta-Num
Venezuela cartoon
A meme is just a friend and a guy
Model Arcadio del Valle
Stardew Valley Linus Basket
Veronika Valle Hamilton
MS CCOCOGREEN

Lisa Valova Feetwonder
Arcadio del Valle
Caroline Stardew Valley

Middle finger of a girl from the back
RelievE LNSECT
Suzanne Rodriguez
One hundred years of loneliness genealogical Tree Buendia
Futaken Valley Gallery
Veronika Valle model
Ella Hollywood Corra of Rio
Roman Empire 395
Rosio Pino Only fans drain
Wall E inscription
Where is Wallo
Arcadi Mas I Fontdevila
Parallels text Lapier
Firmware of the Arkady module
Crazytom Julian
Bianca Rose
Static scheme of the beam bridge
Robot cleaner from cartoon Valley
Bella Eraujo Brazil
Beatrice Chirita in underwear
Priscilla Huggins Ortiz
Game The Family Secret Aorrta
Veronica Bielik neckline
Melkiades a hundred years of loneliness
Arcadio del Valle
Alicia Amir Barbie
Fat men model

Dalila del Valle (Dalila del Valle)
Futaken Valley Gallery
Valery Altamar friends
Papilloma on the urethra in women psychosomatics
Model Sasha Voloshuk
Arcadio del Valle
100 years of loneliness of the Buendia family
One hundred years of loneliness genealogical Tree Buendia
One hundred years of loneliness genealogical Tree Buendia
0
Share on social networks:
Commentary:
