Cards of Pain RLD AMANDA (93 photos)
Cards of Pain
Cards of Pain 1 ElitePain watch BDSM
Cards of Pain
ElitePain
Wheel of Pain flogging vagina
ElitePain.com Slave Training 2017, BDSM, Torture, Humilia XXXTORrent.NET
ElitePain BDSM Pomping Vagina slave
Cards of Pain 1 ElitePain watch BDSM
The most beautiful ElitePain Pussy models
ISABELLE DELTORE Spitting
Manila Amateur Amanda Couple in Nude stockings
Elitepain porn actress Monica
Walking of girls whip Wheel of Pain
The most beautiful ElitePain Pussy models
Amanda Clark porn actress Anal DP
BDSM ELITEPain electricity
3 d incest comic book amanda
Hentai Dota 2 Legion Commander
Documentary films about BDSM
The most beautiful ElitePain models
The most beautiful ElitePain models
Wheel of Pain 29
Pain Duel
Maximilian Lump
Cards of Pain RLD - Ariel
Wheel of Pain actresses
Hooks Gamakatsu Hook LS-2210b
Nikki_whatever
Amanda Oleander
Exercises for buttocks and hips
Psychosomatics of excess weight
Want to be dominated Will Dominate You Original
Spinal binding diagram with internal organs
General urine analysis norm
Abdominal pain infographics
FGDS normal conclusion
Self -commissit is
The end of the ends of nouns in cases and declination
Map matrix risks
Acupuncture points for acupuncture
Japanese games 18 plus
A map of the pain of tattoos
Stomach ache
Numbering of the vertebrae in the human spine
Amanda Book Mistress
Bulboly on the right under the chest
A ratio of estimates
BP ATH MicroLab 350W schemes
The most beautiful ElitePain models
Elite Pain Wheel of Pain 1
Proceeding before losing consciousness Elitepain BDSM
How many New Year's holidays will be
Psychosomatics
Customer's path Customer Journey Map
FNF R34
The place of pain is tattoo
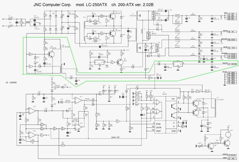
Computer power unit 200 watt scheme
Furri NSFV Cub
Psychosomatics of the vertebrae of the cervical department

Drawing of a water tap with a designation
Localization of abdominal pain
Wheel of Pain 23
Maps print the peaks
Queen of Pain succubi
Grandfather Bai Dilaite Amanda
DOT 2 Lina RedthedRawfag Hentai
Hurts to the right of the navel
Customer's path Customer Journey Map examples
ICSTOR CAROLINE
Unit 27 Exercesses 27.1 answers
RW 001 Estim
Sick places for tattoos
Headache Localization
Cartoon Agentredgirl 6
View pornography Statistics by countries
Unique trade proposal
Juice World Cover
Map of emotions in the human body
0
Share on social networks:
Commentary:
